Přejít k obsahu webu
Hlavní menu
Úvodní stránka
Anesteziologie
Akutní břicho (z pohledu anesteziologa)
Akutní koronární syndrom v perioperačním období
Anestezie mimo operační sál / Office-Based Anesthesia (OBA)
Anestezie u pacientek s HELLP a preeklampsií
Anestezie u výkonů mimo operační sál, ambulantní anestezie
Anesteziologický přístup k pacientkám s preeklampsií
ARDS – acute respiratory distress syndrom
Bradykardie
Bronchospazmus
Celkový vliv spinální anestezie na pacienta
Early warning score (EWS)
EKG – elektrokardiogram (Anesteziologie)
Epidurální a subarachnoideální anestezie/ analgezie
Fibrilace komor a bezpulsová komorová tachykardie
Frakční exkrece kalia
Hluboká žilní thrombosa u ortopedických výkonů
Hypertenze (AIM)
Kyslíkový test
Laryngospazmus
Maligní hypertermie
MET calling criteria
Monitorace krevního oběh
NIF – negativní inspirační úsilí / negative inspiratory force
Odlišnosti fyziologie dětí ve vztahu k anestezii
Periferní nervové blokády – množství lokálního anestetika
Perioperační management pacientů s koronárním stentem
Pooperační retence tekutin – POUR
Poresuscitační péče
Poruchy acidobazické rovnováhy na jednotkách intenzivní péče
Použití pneumatických turniketů
Premedikace v těhotenství
Prognózování po zástavě oběhu
Resuscitace novorozence
RSBI – Rapid shallow breathing index
Spinální anestezie
Srdeční selhání v perioperačním období
Syndrom implantace kostního cementu
Syndrom tukové embolie u ortopedických výkonů
Toxická reakce na lokální anestetikum
Ventilační strategie u ARDS (UPV)
Vestibulookulární reflex
Základy léčby perioperační bolesti
Život ohrožující krvácení (ŽOK) – algoritmus
Blogy mediků
E-learning
Neváhejte nás kontaktovat!
Encyklopedie
Agnosie
Akineze
Algické čití
amaurosis fugax
Amauróza
Anémie
Anosmie
Anosognosie
Apraxie
Atetóza
Atralgie
Balismus
Bathmotropie
BMS (bare metal stent) – holý kovový stent
Cambelovo znamení
Deliberace
DES (drug eluting stent) – lékem potažený stent
Dromotropie
Dysdiadochokineze
Dyspareunie
Dystonie
Dysurie
Enkopréza
Enuresis nocturna
Enuréza (enuresis)
Erytropenie
Exekutivní funkce
Fimoza
Gatismus
Hematemeza
Hemianestezie
Hemianopsie
Hemiparestezie
Hemoptoe
Hemoptýza
Hydrokéla testis
Hyperemesis (hyperemesis gravidarum)
Hyperstezie
Hypestezie
Hyposmie
Cholangoitida
Chorea
Chronotropie
Ionotropie
Kakosmie
Keratinizace
Kvadrantopsie
Lumbago
Lumbalgie
Lusitropie
Plekotropie
Poiserův efekt
Farmakologie
Adrenalin
Anopyrin – ASA – kyselina acetylsalicylová
Antikoagulancia
Atrakurium (Tracrium)
Cisatrakurium (Nimbex)
Clopidogrel
Desfluran
Dexmeditomidin
Diklofenak
Ephedrin
Etomidat
Etomidát (hypnomidát)
Fondaparinux
Heparin
Ibuprofen
Isoprenalin (Isuprel)
Ketamin (Calypsol)
LMWH – fraxiparine a clexane
Lokální anestetika
Mivacuronium (Mivacron)
Nalbufin
Naloxon
Neostygmin (Syntostigmin)
Noradrenalin
Novalgin
Opiodní receptory
Opiody
Oxid dusný
Paracetamol
Prasugrel
Propofol
Rokuronium (Esmeron)
Sevofluran
Suxamethonium (sukcinylcholin)
Thiopental
Ticagrelor (Brilique)
Tramadol
Vasocardin (metoprolol – tartas)
Fyziologie
Alveolární difuze
Alveolo – kapilární membrána
Anatomie a funkce míchy
Anatomie a funkce mozku
Anatomie a funkce plic
Anatomie srdce
Bikarbonát (HCO3-)
Bohrův efekt
Bostonské pravidlo – acidobazická rovnováha
Dechová práce
Determinanty koronárního průtoku
Disociační křivka pro kyslík
Dodávka a spotřeba kyslíku
Dýchání – nádech a výdech
Elektrická činnost srdce
Erytrocyt
Frakční exkrece sodíku
Frank – Starlingův zákon
Funkce plic
Funkce srdce
Funkční residuální kapacita
Haldaneův efekt
Hamburgerův shift
Hematoencefalická bariera
Hemoglobin
Hypoxie
Křivka arteriálního tlaku
Kyslíková kaskáda
Monroe – Kellyho doktrína
Mrtvý prostor
Oculokardiální reflex
Oxygenační index
Oxytocin
PF index – Horowitzův index
Plicní poddajnost / compliance plic
Plicní zkraty (Shunt)
Průtok krve mozkem, autoregulace
Regulace vodní a elektrolytové bilance
Respirační insuficience I. typu
Respirační insuficience II. typu
Rovnice alveolárních plynů
Spirometrie
Srdeční cyklus
Srdeční index
Srdeční výdej
Srdeční výdej a jeho měření
Statické objemy plic
SVR – systémová cévní rezistence
Tepový objem
Transport kyslíku
Transport oxidu uhličitého krví
Valsalův manévr
Ventilace
Ventilace a perfuze plic
Vyšetření krevních plynů
Vznik edému
Westovy zóny
Windkesselův efekt
Gynekologie
Embolie plodovou vodou
Fyziologické změny během aktivního porodu
Fyziologické změny v těhotenství
HELLP syndrom
Periporodní epidurální analgezie
Preeklampsie a eklampsie
Resuscitace těhotné
Infekce
Alimentární intoxikace včetně botulismu
Aminoglykozidy
Anaerobní infekce
Antimykotika systémová
Bacilární úplavice a o pseudomembranózní enterokolitida
Botulizmus
Břišní tyfus a paratyfy
Cefalosporiny
CMV infekce
Diferenciální diagnostika a léčba povlakových angín
Diferenciální diagnostika horečky po návratu z tropů
Diferenciální diagnostika makulopapulózních exantémů
Diferenciální diagnostika uzlinového syndromu
Diferenciální diagnostika žloutenky hepatálního původu
Enterobióza, askaridóza
Enterovirové infekce včetně poliomyelitidy
Epidemiologie a klinický obraz brucelózy, leishmaniózy, schistosomiázy
Erysipel a jiná onemocnění vyvolaná streptokoky
Etiologie a patogeneze hnisavých meningitid
Etiologie syndromu aseptické meningitidy
Hemofilové infekce
HIV infekce – etiologie, epidemiologie, klinický obraz
Hnisavé meningitidy novorozenců a malých kojenců
Chinolony a další chemoterapeutika
Chlamydiové infekce
Chloramfenikol a polymyxinová antibiotika
Chřipka
Indikace a provedení lumbální punkce
Infekce CNS
Infekční endokarditida
Infekční mononukleóza
Invazivní meningokoková onemocnění
Kampylobakterióza a yersinióza
Kawasakiho syndrom
Klinický a laboratorní obraz sepse, nejčastější agens
Klinický obraz a laboratorní diagnostika hnisavých meningitid
Klinický obraz, léčba a profylaxe tetanu
Léčba průjmových onemocnění
Léčba purulentních meningitid
Léčení a následky virových hepatitid
Legionelóza
Leptospiróza
Linkosamidy
Listerióza
Lymská borrelióza
Makrolidy
Malárie
Mikrobiologické vyšetření krve, stolice a moči
Mikroorganismy jako možné biologické zbraně
Možnosti ATB léčby u novorozenců a těhotných žen
Možnosti sérologické diagnostiky infekčních chorob
Mykoplasmové infekce
Očkovací kalendář v ČR
Očkování v ČR kromě povinného očkovacího kalendáře
Onemocnění vyvolaná S. pneumoniae
Onemocnění vyvolaná virem herpes simplex
Onemocnění vyvolaná virem varicella-zoster
Parézy infekčního původu včetně polyradikuloneuritid
Pátá a šestá exantémová nemoc
Pertuse a syndrom dávivého kašle
Protistafylokoková antibiotika (včetně MRSA)
Průjmová onemocnění vyvolaná E. coli
Průjmy po návratu z tropů
Přirozené peniciliny
Reakce po očkování
Salmonelózy a jejich klinické formy
Spála a její komplikace
Spalničky
Středoevropská klíšťová encefalitida
Střevní helmintózy
Střevní protozoární infekce
Syndrom toxického šoku
Systémové mykózy
Širokospektré peniciliny
Terapie kortikosteroidy u infekčních nemocí
Tetracyklinová antibiotika
Těžká sepse a septický šok
Tkáňové helmintózy – toxokaróza, trichinelóza
Toxoplazmóza
Tularémie
Virostatika
Virové gastroenteritidy
Virové hepatitidy s fekaorálním přenosem
Virové hepatitidy s parenterálním přenosem
Význam a užití imunoglobulinových přípravků
Vzteklina, její prevence a profylaxe, zásady podání heterologních imunoglobulinů
Zarděnky
Záškrt
Žlutá zimnice a hemoragické horečky
Interna
Acidobazická rovnováha – základní souhrn
Adissonova choroba
Akutní koronární syndrom
Akutní koronární syndrom – léčba
Akutní renální selhání – AKI
Akutní srdeční selhání
Anafylaktická reakce
Anémie – klasifikace, etiopatogeneze, symptomatologie
Arytmie (intenzivní péče)
Asystolie
Bezpulsová elektrická aktivita (PEA – pulsless electric activity)
Bronchiektázie
Exacerbace asthma bronchiale
Fibrilace a flutter síní
Fibrilace síní
Hperkalemie
Hyperglykémie
Hypernatremie
Hypoglykémie
Hypokalemie
Hyponatremie
Hypotenze
Chronická bronchitida
Klinické dělení infarktu myokardu
Komorové bradyarytmie
Komorové tachyarytmie
Krvácení do gastrointestinálního traktu
Krvácení do zažívacího traktu
Osmotický demyelinizační syndrom
Plicní embolie
Přehled genetických syndromů
Respirační insuficience
Sideropenická anemie
Sinusová tachykardie
Srdeční selhání
Supraventrikulární arytmie (interna)
Šok
Virchowova trias
Wolf- Parkinson- Whiteův syndrom
Základní hypothalamo – hypofyzární poruchy
Lékařské fakulty
1. lékařská fakulta UK
2. lékařská fakulta UK
3. lékařská fakulta UK
lékařská fakulta Masarykovy Univerzity
lékařská fakulta Ostravské univerzity
lékařská fakulta UK v Hradci Králové
lékařská fakulta UK v Plzni
lékařská fakulta univerzity Palackého v Olomouci
Neurologie
Alterovaný stav vědomí – AEIOU TIPS
Apalický syndrom
Bellův fenomen
Bulbární syndrom
Bulbární syndrom
Cévní mozková příhoda – krvácivá / hemorhagická
Cévní zásobení mozku
Cushingova triáda
Edém mozku
Gerstmanův syndrom
Glasgow Comma Scale
Intrakraniální hypertenze
Klinické příznaky CMP
Klinicky izolovaný syndrom (CIS)
Korsakovův syndrom
Léze frontálního laloku
Léze occipitálního laloku
Léze parietálního laloku
Léze temporálního laloku
Meningeální syndrom
Mozková smrt
Neglect syndrom
Organický syndrom
Parkinsonský syndrom
Perfuze mozku – průtok krve mozkem
Poranění páteře a míchy
Poruchy symbolických funkcí
Poruchy vědomí
Přehled hlavových nervů
Pseudobulbární syndrom
Subarachnoideální krvácení
Syndrom alternující hemiplegie
Syndrom hemiplegie cruciata
Syndrom hemisekce míšní
Syndrom kaudy
Syndrom míšního konu
Syndrom mostomozečkového úhlu
Syndromy ischemie kmene
Toddova paréza
Topické diagnostika poruchy vědomí
Traumatické postižení mozku
Vaskulární parkinsonský syndrom
Základní anatomie mozku (neurologie)
Onkologie
Epidemiologie nádorů
Klasifikace nádorů
Kožní projevy nádorových onemocnění
Odlišnosti nádorů dětí a dospělých
Růst a šíření nádoru
Varovné znamení a jejich podklady
Zvracení – dif. dg. a vyšetřovací postupy, zvracení při chemoterapii a jeho terapie
Paměťové mapy
Algoritmus – hypotenze
Anémie (etiopatogeneze)
Anémie (histopatologie)
Antikoncepce
Gynekologické nádory dětí
Hydrocefalus
Hypoxie v těhotenství
Chirurgické přístupy do hrudníku a břicha
Choroby tepen
Chronická onemocnění kloubů
Chronické glomerulonefritidy
Komorové arytmie
Komorové arytmie II.
Komplikace III. doby porodní
Krvácivé stavy
Krvácivé stavy v těhotenství
Léčba exacerbace Asthma Bronchiale
Leukémie
Lymfomy
Maligní nádory ovárií
Náhlá příhoda břišní
Nefrotický syndrom
Nepravidelná povinná screeningová vyšetření v těhotenství
Onemocnění cév dolních končetin
Polohy plodu
Poruchy Ca- P metabolismu
Předčasná puberta (puberta praecox)
Retardace sexuálního vývoje
Screening v těhotenství
Sterilita ženy
Supraventrikulární arytmie I.
Supraventrikulární arytmie II.
Ukončení těhotenství
Vaskulitidy
Propedeutika
A B C D E algoritmus
Anamnéza – jak ji napsat?
Arteriomegalie
Funkční svalový test
Cheyne – Stokesovo dýchání
Neurologické vyšetření
Transfuze krevních derivátů
Věnčité tepny
Vyšetření acidobazické rovnováhy
Vyšetření poruchy vědomí
Užitečné odkazy
Vyhledávání
Hledej:
Studuji Medicinu
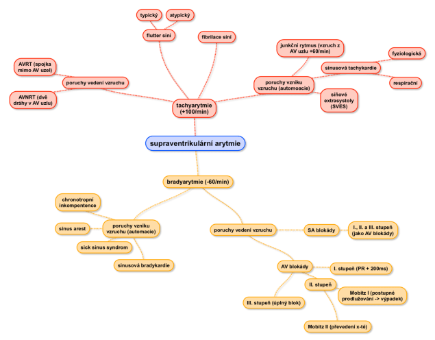
Supraventrikulární arytmie I.
Líbí
Načítání...
Soukromí & Cookies: Tento web používá cookies. Tím, že pokračujete s používáním webu s nimi souhlasíte. Pokud chcete zjistit více včetně toho jako cookies spravovat, podívejte se zde:
Pravidla užívání Cookies
Studuji Medicinu
Zaregistrovat se
Přihlásit se
Kopírovat zkrácený odkaz.
Nahlásit tento obsah
Spravovat odběry
Načítání komentářů...
Napište komentář...
E-mail (povinné)
Jméno (povinné)
Webová stránka
%d